Archive for the ‘555 Timer IC’ Category
555 Timer Circuits and Projects
CircuitsToday is listing some simple 555 timer
circuits that have already been published in our site before. To know
about the basics of NE 555 along with the timer circuit schematic,
click on the links below. 555 Timer Circuit Schematic and Working
Principle 555 Timer Monostable Circuit 555 Timer Oscillator Circuit 555
as an Astable Multivibrator LM 555 Datasheet From the articles above
you will also get the idea about its duty cycle and also other 555
timer applications. Here are the links of some easy 555 IC circuits
with complete description and circuit diagram. A small description is
given…
Read More
Read More
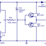
Voltage doubler circuit using NE555
Description. The circuit diagram of a very simple
voltage doubler using NE555 timer is shown here. Here IC NE555 is wired
as an astable mutivibrator operating at around 9KHz. The base of the
two transistors (Q1 and Q2) is shorted and output of the astable
multivibrator (pin 3) is connected to it. When the output of astable
multivibrator is low, Q1 will be OFF and Q2 will be ON. The negative
terminal of the capacitor C3 will be shorted to ground through T2 and
it will be charged to the input supply voltage. When the output of the
astable multi…
Read More
Read More
Police siren using NE555
Description. A lot of electronic circuits using
NE555 timer IC are already published here and this is just another
one.Here is the circuit diagram of a police siren based on NE55 timer
IC. The circuit uses two NE555 timers ICs and each of them are wired as
astable multivibrators.The circuit can be powered from anything between
6 to 15V DC and is fairly loud.By connecting an additional power
amplifier at the output you can further increase the loudness. IC1 is
wired as a slow astable multivibrator operating at around 20Hz @ 50%
duty cycle and IC2 is wired as fast…
Read More
Read More
555 Timer-Ramp Generator
Ramp Generator Circuit-using 555 Timer IC We know
that if a capacitor is charged from a voltage source through a
resistor, an exponential waveform is produced while charging of a
capacitor from a constant current source produces a ramp. This is the
idea behind the circuit. The circuit of a ramp generator using timer
555 is shown in figure. Here the resistor of previous circuits is
replaced by a PNP transistor that produces a constant charging current.
Charging current produced by PNP constant current source is iC = Vcc-VE
/ RE where VE = R2 / (R1 + R2) *…
Read More
Read More
555 Timer Oscillator
A voltage-controlled oscillator (VCO) using the
timer 555 is shown in figure. The circuit is sometimes called a
voltage-to-frequency converter because the output frequency can be
changed by changing the input voltage. As discussed in previous blog
posts, pin 5 terminal is voltage control terminal and its function is
to control the threshold and trigger levels. Normally, the control
voltage is ++2/3VCC because of the internal voltage divider. However,
an external voltage can be applied to this terminal directly or through
a pot, as illustrated in figure, and by adjusting the pot, control
voltage can be varied. Voltage across the timing capacitor…
Read More
Read More
555 Timer as Monostable Multivibrator
A monostable multivibrator (MMV) often called a
one-shot multivibrator, is a pulse generator circuit in which the
duration of the pulse is determined by the R-C network,connected
externally to the 555 timer. In such a vibrator, one state of output is
stable while the other is quasi-stable (unstable). For auto-triggering
of output from quasi-stable state to stable state energy is stored by
an externally connected capacitor C to a reference level. The time
taken in storage determines the pulse width. The transition of output
from stable state to quasi-stable state is accomplished by external
triggering. The schematic of a 555…
Read More
Read More
555 Timer as an Astable Multivibrator
An astable multivibrator, often called a
free-running multivibrator, is a rectangular-wave generating circuit.
Unlike the monostable multivibrator, this circuit does not require any
external trigger to change the state of the output, hence the name
free-running. Before going to make the circuit, make sure your 555 IC
is working. For that go through the article: How to test a 555 IC for
working An astable multivibrator can be produced by adding resistors
and a capacitor to the basic timer IC, as illustrated in figure. The
timing during which the output is either high or low is determined by
the externally…
Read More
Read More
555 Timer IC Working Principle
Block Diagram of 555 timer IC: Comparator 1 has
a threshold input (pin 6) and a control input (pin 5). In most
applications, the control input is not used, so that the control
voltage equals +2/3 VCC. Output of this comparator is applied to set
(S) input of the flip-flop. Whenever the threshold voltage exceeds the
control voltage, comparator 1 will set the flip-flop and its output is
high. A high output from the flip-flop saturates the discharge
transistor and discharge the capacitor connected externally to pin 7.
The complementary signal out of the flip-flop goes to pin 3,…
Read More
Read More
555 Timer IC Block Diagram
Block diagram for the 555 timer is given in
figure. As shown in the block diagram, a 555 timer consists of two
comparators (simply op-amps), an R-S flip-flop, two transistors and a
resistive network Resistive network consists of three equal resistors
and acts as a voltage divider. Comparator 1 compares threshold voltage
with a reference voltage + 2/3 VCC volts. Comparator 2 compares the
trigger voltage with a reference voltage + 1/3 VCC volts. Output of
both the comparators is supplied to the flip-flop. Flip-flop assumes
its state according to the output of the two comparators. One of the…
Read More
Read More
555 Timer IC Basics
The 555 timer combines a relaxation oscillator,
two comparators, an R-S flip-flop, and a discharge capacitor. R-S
Flip-Flop. A pair of cross-coupled transistors is shown in figure. Each
collector drives the opposite base through resistance RB. In such
circuit one transistor is saturated while the other is cut-off. For
instance, if transistor Q1 is saturated, its collector voltage is
almost zero. So there is no base drive for transistor Q2 and it goes
into cut-off and its collector voltage approaches + VCC. This high
voltage produces enough base current to keep transistor Q1 in
saturation. On the other hand…
Read More
Read More
No comments:
Post a Comment